hero-header

RSUD dr. M. Haulussy Ambon

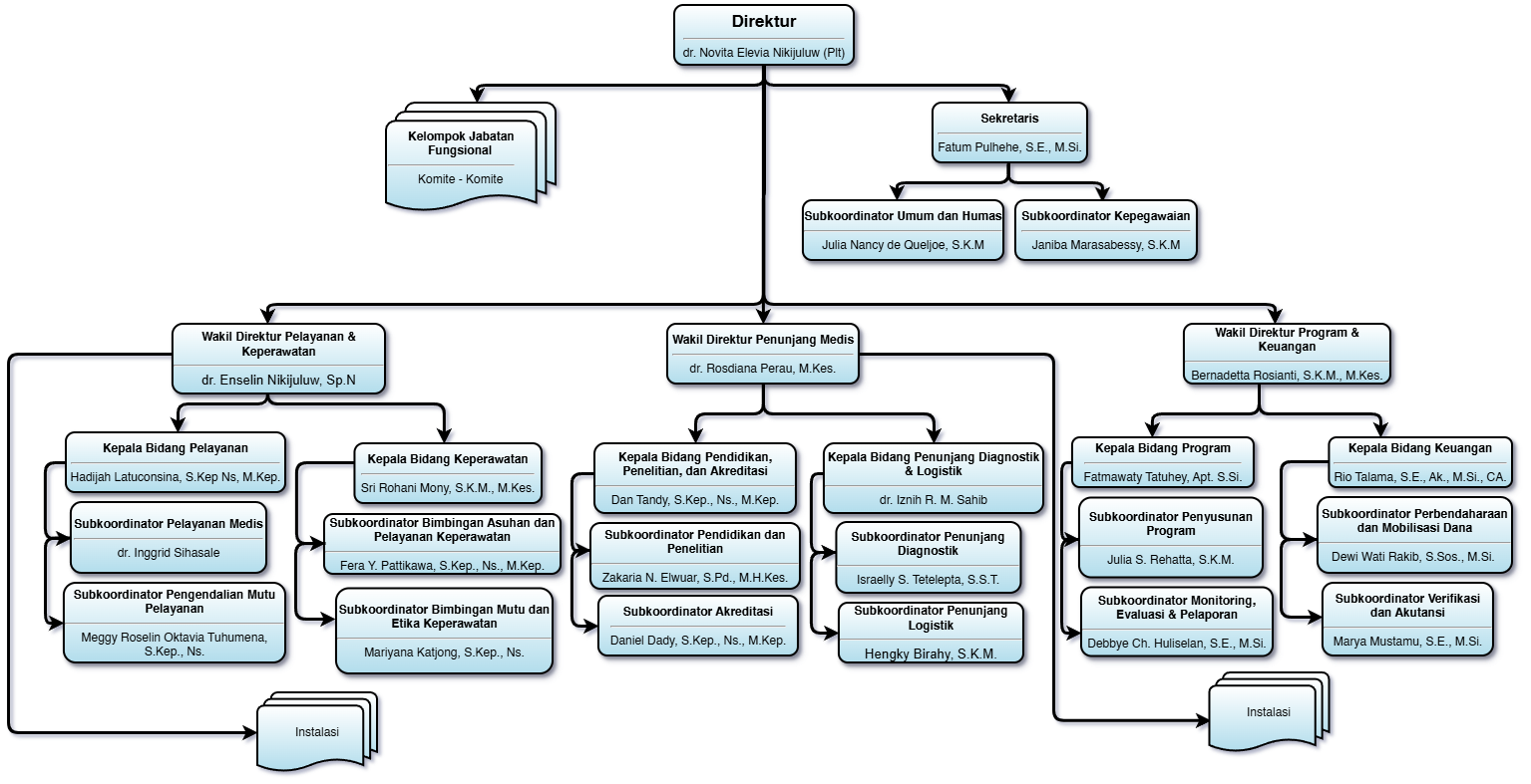
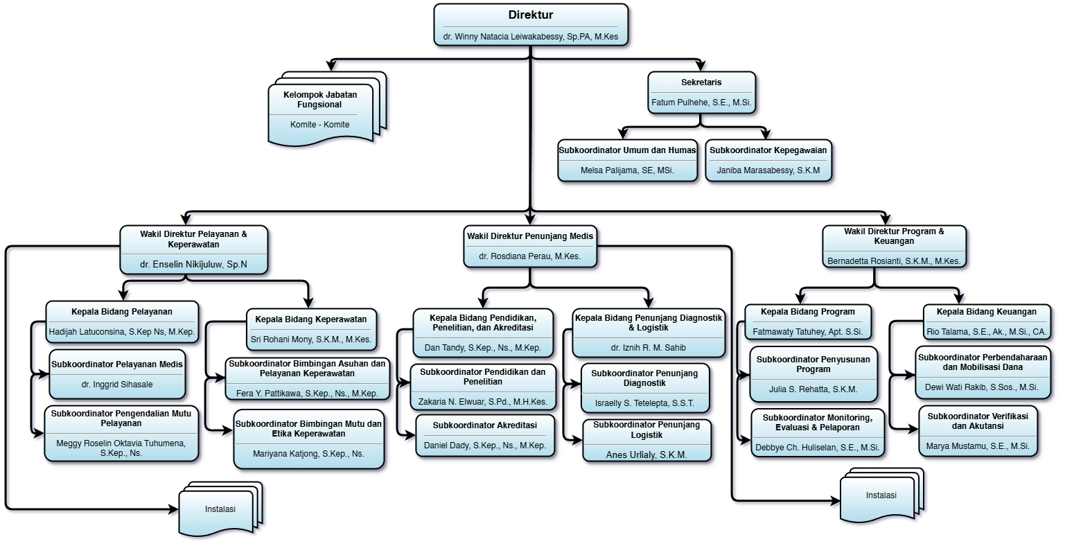
Struktur Organisasi

*Diperbarui 26 Februari 2026

All rights Reserved © RSUD dr. M. Haulussy Ambon, 2024

Made with   by  RSUD dr. M. Haulussy Ambon